INICIO
HONORARIOS PROFESIONALES
PREGUNTAS FRECUENTES
CONTACTO
INICIO
HONORARIOS PROFESIONALES
PREGUNTAS FRECUENTES
CONTACTO
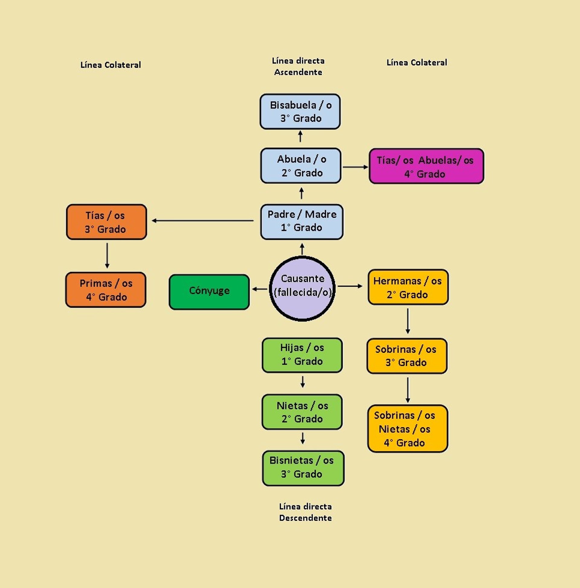
Servicio de Sucesiones.
Sección en Construcción ...
Sección en Construcción ...
Sección en Construcción ...
Sucesión, herencia y el Nuevo Código Civil y Comercial